Device Management
Overview
In shared system deployments, this screen has a selector that allows you to switch between tenants.
Make sure you select the correct tenant before making any changes.
Device Management allows you to:
Create and manage device profiles.
A device profile is a name for a grouping of devices and is used for setting limits for these groups.Create and manage device classifiers.
Once you have created the required device profiles, you need to define device classifiers that will assign each device to a device profile.
You add rules to match devices to device profiles depending on their reported characteristics (such as OS, screen size, etc.).
Each device can only be assigned to one profile.Set device limits for a device group.
A device group limit lets you define a device group that includes one or more device profiles and then set a limit for the number of devices belonging to this group that can be added to an account.Set device session limits for a device group.
A device session limit lets you define a device group that includes one or more device profiles and then set a limit for the number of concurrent sessions that are allowed for the devices belonging to this group for an account.
You can now apply these limits to individual accounts – see Accounts.
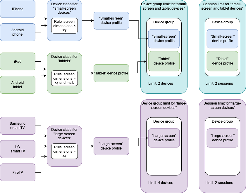
This is illustrated in the following diagram:
Here:
Each device classifier uses one or more rules to assign each device to a device profile.
Each device group limit::
Defines a device group containing one or more device profiles.
Sets a device limit for the devices that fall into the group.
Each session limit:
Defines a device group containing one or more device profiles.
Sets a concurrent session limit for the devices that fall into this group.
Once these limits have been created, you must apply them to individual accounts. See Accounts.
Alternatively, you can apply them to accounts in bulk using the ADM PUT /v1/accounts endpoint. See Account and Device Manager (ADM) API documentation.
Each device group is specific to a particular limit.
For example, you can have:
A device group limit that defines a device group that includes Profile B and Profile C, and
A session limit that defines a device group that includes Profile A and Profile B.
If a device does not match any of the rules in any of the device classifiers, it is assigned to the DEFAULT profile.
By default, this does not apply the above limits to devices with this profile. Only the total device limit and total session limit in the applicable account profile apply.
If you want to apply device and/or session limits to devices with the DEFAULT profile, you must include this profile in a device group limit and/or device group session limit. (This allows you to set a limit of zero if required.)
You can also set account-level device and session limits, which apply to the total number of devices and the total number of concurrent sessions for an account.
You set these in Account profiles.
