Session control with SRM
The OpenTV Platform provides OTT session management to limit the number of concurrent streams and control the amount of bandwidth consumed by client apps. The limit is a global value that applies to all accounts.
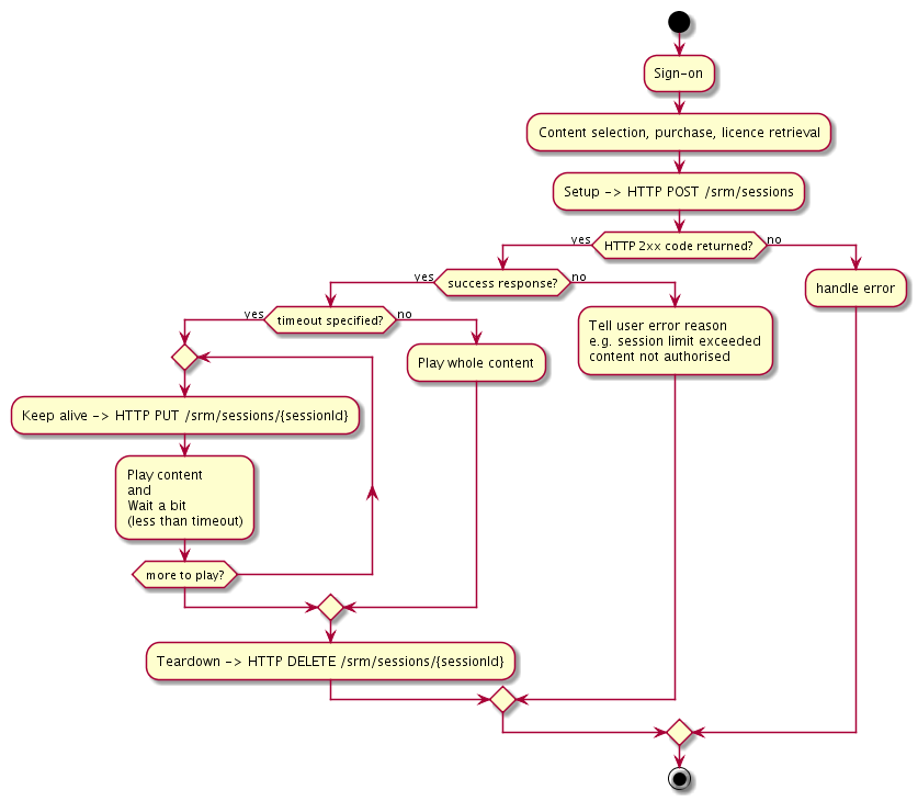
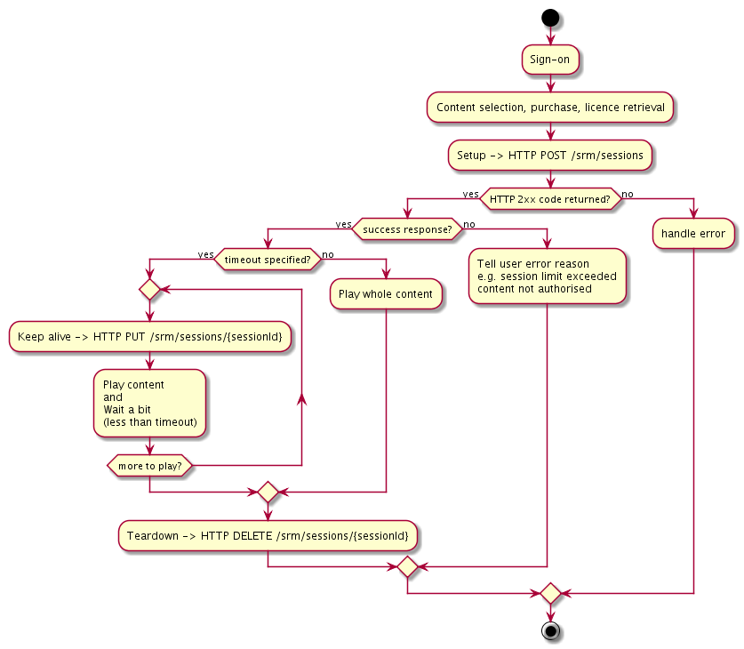
The client apps attempt to set-up a session for each new playback session, and the Session Resource Manager (SRM) enforces this limit. In addition, SRM offers an API for the operator to retrieve the existing sessions of a given customer account and tear-down an existing session at any time. The following diagram shows the simplified logical flow of the client application for the nominal use case.

If necessary, users who attempt to exploit this limitation can be identified via the user behaviour report or through user activity vault reporting.
The following use cases are supported: